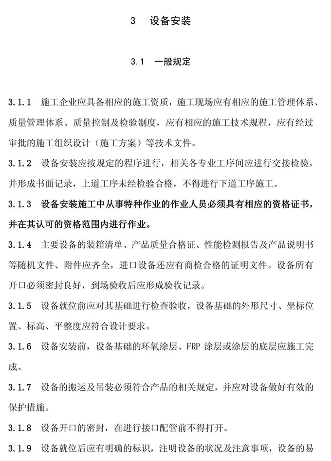
电子工业纯水系统安装与验收规范
2025-04-23 16:39:08
《电子工业纯水系统安装与验收规范》为国家标准,编号为GB51035-2014,自2015年8月1日起实施。
电子工业纯水系统安装与验收规范由中华人民共和国住房和城乡建设部标准定额研究所组织中国计划出版社出版发行。
其中,第3.6.6、3.6.7、4.1.4条为强制性条文,必须严格执行。
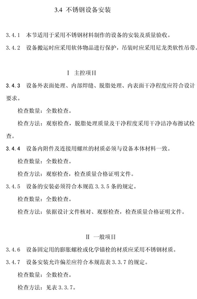
3.6.6 电脱盐装置的模块的进出水管路必须接地可靠。
3.6.7 装置本体自带配电盘或仪表盘必须接地可靠。
4.1.4 系统中的药品管路安装应符合设计要求,敷设在人行通道上方的酸碱液管路应设置相应的防护措施。














- 上一页: 没有了
- 下一页: 烧碱、聚氯乙烯工业水污染物排放标准
