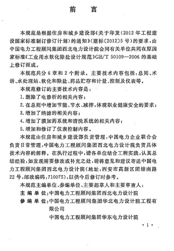
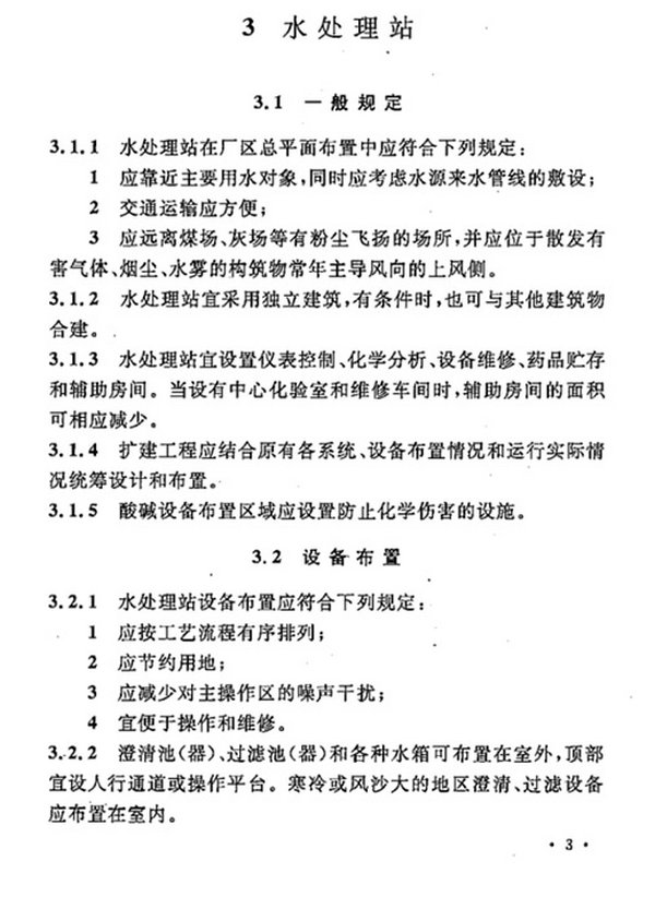
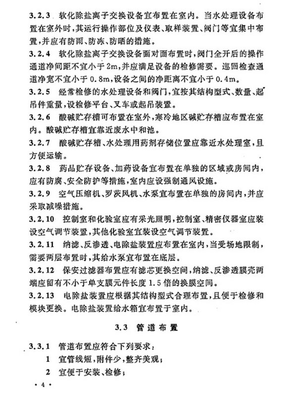
工业用水软化设计规范
2025-04-23 16:53:09
为提高工业用水软化除盐设计水平,做到安全可靠、技术先进、经济合理,制定本规范。本规范适用于新建、扩建和改建的工业用水软化、除盐系统的设计。





- 上一页: 烧碱、聚氯乙烯工业水污染物排放标准
- 下一页: 没有了
Email: service@vliya.com
Tel: 13650040699
地址: 公司地址:东莞市南城区天安数码城F区F4栋14楼
工厂地址:湖北省荆门市京山经济开发区威特雅环保科技园
为提高工业用水软化除盐设计水平,做到安全可靠、技术先进、经济合理,制定本规范。本规范适用于新建、扩建和改建的工业用水软化、除盐系统的设计。




